????新華社北京5月25日電 中共中央、國務院印發了《國家水網建設規劃綱要》,并發出通知,要求各地區各部門結合實際認真貫徹落實。
《國家水網建設規劃綱要》主要內容如下。
目錄
一、規劃基礎
(一)發展現狀
(二)形勢要求
二、總體要求
(一)指導思想
(二)工作原則
(三)發展目標
(四)主要任務
三、國家水網總體布局
(一)加快構建國家水網主骨架
(二)暢通國家水網大動脈
(三)建設骨干輸排水通道
四、完善水資源配置和供水保障體系
(一)實施重大引調水工程建設
(二)完善區域水資源配置體系
(三)推進水源調蓄工程建設
五、完善流域防洪減災體系
(一)提高河道泄洪能力
(二)增強洪水調蓄能力
(三)確保分蓄洪區分蓄洪功能
(四)提升洪水風險防控能力
六、完善河湖生態系統保護治理體系
(一)加強河湖生態保護治理
(二)加快地下水超采綜合治理
(三)推進水源涵養與水土保持
七、推動國家水網高質量發展
(一)推進安全發展
(二)推動綠色發展
(三)加快智慧發展
(四)統籌融合發展
(五)完善體制機制
八、保障措施
(一)加強黨的領導
(二)加強組織實施
(三)加強政策保障
(四)加強科技支撐
加快構建國家水網,建設現代化高質量水利基礎設施網絡,統籌解決水資源、水生態、水環境、水災害問題,是以習近平同志為核心的黨中央作出的重大戰略部署。為做好國家水網頂層設計,編制了《國家水網建設規劃綱要》。本規劃綱要是當前和今后一個時期國家水網建設的重要指導性文件,規劃期為2021年至2035年。
一、規劃基礎
(一)發展現狀
國家水網是以自然河湖為基礎、引調排水工程為通道、調蓄工程為結點、智慧調控為手段,集水資源優化配置、流域防洪減災、水生態系統保護等功能于一體的綜合體系。新中國成立以來,黨領導人民開展了波瀾壯闊的水利建設,建成了世界上規模最大、范圍最廣、受益人口最多的水利基礎設施體系,成功戰勝了數次特大洪水和嚴重干旱,為保障人民群眾生命財產安全、促進經濟社會平穩健康發展提供了重要支撐,為新時代構建國家水網奠定了重要基礎。
縱橫交織的自然河湖水系網絡,為國家水網建設提供了天然條件。河湖水系是水流的載體,具有行蓄洪水、排水輸沙、供水灌溉、內河航運、水力發電、維護生態等多種功能。我國流域面積50平方公里及以上河流45203條,常年水面面積1平方公里及以上湖泊2865個。河湖水系相互交織,形成復雜多樣的河網格局和生態系統,成為國家水網的重要本底條件。
規模龐大的水利設施,為國家水網建設提供了重要基礎。我國已基本建成防洪減災、城鄉供水、農田灌溉等水利工程體系,水利基礎設施網絡基本形成,三峽工程、南水北調工程等國之重器發揮巨大效益。我國已建成各類水庫9.8萬多座,總庫容9000多億立方米,水資源調控能力約30%;5級及以上堤防約32萬公里,保護了全國大部分人口和經濟區;建成大中型灌區7330多處,農田有效灌溉面積10.37億畝。各類水利工程逐步由點向網、由分散向系統發展,成為國家水網的重要組成部分。
河湖水系連通和人工基礎設施融合發展,為國家水網建設提供了有力支撐。我國自古以來就有連通河湖水系、構建江河水網的實踐探索,都江堰、京杭大運河等宏偉工程仍在發揮重要作用,造福中華民族。隨著南水北調東、中線一期等重大引調水工程相繼建成,跨流域跨區域水網格局逐步形成。部分地區在水網建設和河湖水系連通方面的實踐,為國家水網建設提供了有益經驗。
由于我國水問題的復雜性和治水的艱巨性,與構建現代化高質量基礎設施體系要求相比,水利工程體系還存在系統性不強、標準不夠高、智能化水平有待提升等問題,國家水網總體格局尚未完全形成。防洪排澇減災體系仍不完善,水資源統籌調配能力不高,水利工程互聯互通和協同融合不夠,現代化管理體制機制尚不健全,安全綠色智慧發展亟待加強,水利公共服務水平和質量效率有待提升,水利基礎設施網絡系統性、綜合性、強韌性還需增強。
(二)形勢要求
當前,我國踏上了全面建設社會主義現代化國家、向第二個百年奮斗目標進軍的新征程,實現中華民族偉大復興正處于關鍵時期,需要有堅實的水安全支撐和保障。我國經濟已轉向高質量發展階段,推動經濟體系優化升級,構建新發展格局,迫切需要加快補齊基礎設施等領域短板,實施國家水網重大工程,充分發揮超大規模水利工程體系的優勢和綜合效益,在更高水平上保障國家水安全,支撐全面建設社會主義現代化國家。
加快構建國家水網,是解決水資源時空分布不均、更大范圍實現空間均衡的必然要求。我國基本水情一直是夏汛冬枯、北缺南豐,水資源時空分布極不均衡。全國人均、畝均水資源占有量分別僅為世界平均水平的1/4和1/2。形成全國統一大市場和暢通國內大循環,促進南北方協調發展,迫切需要加強水資源跨流域跨區域科學配置,解決水資源空間失衡問題,增強水資源調控能力和供給能力,保障經濟社會高質量發展。
加快構建國家水網,是解決生態環境累積欠賬、實現綠色發展的必然要求。長期以來,一些地區經濟社會用水超過水資源承載能力,導致水質污染、河道斷流、濕地萎縮、地下水超采等生態問題。目前,全國仍有3%國控斷面地表水水質為Ⅴ類、劣Ⅴ類,全國地下水超采區面積28萬平方公里,年均超采量158億立方米。河湖水域空間保護、生態流量水量保障、水質維護改善、生物多樣性保護等面臨嚴峻挑戰,迫切需要系統謀劃水資源優化配置網絡,發揮水資源綜合效益,既保障經濟社會用水需求,又實現“還水于河”,復蘇河湖生態環境。
加快構建國家水網,是有效應對水旱災害風險、更高標準筑牢國家安全屏障的迫切要求。我國水旱災害頻發,大江大河中下游地區易受流域性洪水、強臺風等沖擊,中西部地區易受強降雨、山洪災害等威脅,400毫米降水線西側區域大多干旱缺水、生態脆弱。隨著全球氣候變化影響加劇,需要加快完善水利基礎設施網絡,提升洪澇干旱防御工程標準,維護水利設施安全,提高數字化、網絡化、智能化管理水平,推動建設高質量、高標準、強韌性的安全水網,保障經濟社會安全運行。
二、總體要求
(一)指導思想
以習近平新時代中國特色社會主義思想為指導,立足新發展階段,完整、準確、全面貫徹新發展理念,構建新發展格局,推動高質量發展,全面貫徹落實“節水優先、空間均衡、系統治理、兩手發力”的治水思路,堅持以人民為中心的發展思想,堅持問題導向、目標導向,統籌發展和安全,系統謀劃、整體協同,精準補短板、強弱項,優化水利基礎設施布局、結構、功能、發展模式,以全面提升水安全保障能力為目標,以完善水資源優化配置體系、流域防洪減災體系、水生態保護治理體系為重點,統籌存量和增量,加強互聯互通,加快構建“系統完備、安全可靠,集約高效、綠色智能,循環通暢、調控有序”的國家水網,實現經濟效益、社會效益、生態效益、安全效益相統一,為全面建設社會主義現代化國家提供有力的水安全保障。
(二)工作原則
——立足全局、保障民生。堅持全國一盤棋,立足長遠、適度超前,統籌推動國家水網建設,支撐國土空間開發保護、生產力布局和國家重大戰略實施,為暢通國內大循環提供支撐。堅持以人為本,著力保障防洪安全、供水安全、糧食安全、生態安全,滿足人民對美好生活的向往,不斷增強人民獲得感、幸福感、安全感。
——節水優先、空間均衡。把節水作為實施國家水網工程的基本前提,以水定需、量水而行、因水制宜,充分發揮水資源剛性約束作用,按照“確有需要、生態安全、可以持續”的要求,科學合理規劃水網工程布局,優化水資源空間配置,提高重要區域水資源承載能力,促進人口經濟與資源環境相均衡。
——人水和諧、綠色生態。牢固樹立生態文明理念,堅持山水林田湖草沙系統治理,尊重自然、順應自然、保護自然,把生態優先、綠色發展理念貫穿國家水網建設和運行管理全過程,努力建設生態水利工程,持續改善水生態水環境,維護河湖生態系統完整性,實現人水和諧共生,促進可持續發展。
——系統謀劃、風險管控。堅持系統觀念,立足流域整體,興利除害結合,系統解決水資源、水生態、水環境、水災害問題。把聯網、補網、強鏈作為國家水網建設的重點,推進各層級水網協同融合,著力提升國家水網整體效能和全生命周期綜合效益。強化底線思維,增強水安全風險防控的主動性和有效性。
——改革創新、兩手發力。堅持多輪驅動,發揮政府和市場、中央和地方、國有資本和社會資本等多方面作用。創新國家水網建管體制和投融資機制,更好發揮水價杠桿作用。發揮科技創新引領作用,大力推進水網數字化、調度智能化、監測預警自動化,加強實體水網與數字水網融合,提升水網工程科技和智能化水平。

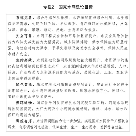
(三)發展目標
到2025年,建設一批國家水網骨干工程,國家骨干網建設加快推進,省市縣水網有序實施,著力補齊水資源配置、城鄉供水、防洪排澇、水生態保護、水網智能化等短板和薄弱環節,水旱災害防御能力、水資源節約集約利用能力、水資源優化配置能力、大江大河大湖生態保護治理能力進一步提高,水網工程智能化水平得到提升,國家水安全保障能力明顯增強。
到2035年,基本形成國家水網總體格局,國家水網主骨架和大動脈逐步建成,省市縣水網基本完善,構建與基本實現社會主義現代化相適應的國家水安全保障體系。水資源節約集約高效利用水平全面提高,城鄉供水安全保障水平和抗旱應急能力明顯提升;江河湖泊流域防洪減災體系基本完善,防洪安全保障水平顯著提高,洪澇風險防控和應對能力明顯增強;水生態空間有效保護,水土流失有效治理,河湖生態水量有效保障,美麗健康水生態系統基本形成;國家水網工程良性運行管護機制健全,數字化、網絡化、智能化調度運用基本實現。

(四)主要任務
構建國家水網之“綱”。圍繞國家重大戰略,以大江大河干流及重要江河湖泊為基礎,以南水北調工程東、中、西三線為重點,科學推進一批重大引調排水工程規劃建設,推進大江大河干流堤防達標建設、重點河段河勢控制,針對重點河段適時開展提標建設,構建重要江河綠色生態廊道,加快構建國家水網主骨架和大動脈。
織密國家水網之“目”。結合國家、省區市水安全保障需求,加強國家重大水資源配置工程與區域重要水資源配置工程的互聯互通,推進主要支流和中小河流綜合治理、區域河湖水系連通和引調排水工程建設,形成城鄉一體、互聯互通的省市縣水網體系,改善河湖生態環境質量,提升水資源配置保障能力和水旱災害防御能力。
打牢國家水網之“結”。加快推進列入流域及區域規劃、符合國家區域發展戰略的控制性調蓄工程和重點水源工程建設,加快重要蓄滯洪區建設,充分挖掘現有工程的調蓄能力,綜合考慮防洪、供水、灌溉、航運、發電、生態等功能,加強流域水工程聯合調度,提升水資源調控能力,發揮工程綜合功能和效益。
三、國家水網總體布局
立足流域整體和水資源空間均衡,結合江河湖泊水系特點和水利基礎設施布局,統籌存量和增量,加強國家骨干網、省市縣水網之間的銜接,推進互聯互通、聯調聯供、協同防控,逐步形成國家水網“一張網”,共同發揮保障水安全的作用,促進水資源與人口經濟布局相均衡,支撐經濟社會高質量發展。
(一)加快構建國家水網主骨架
根據我國自然地理格局、江河流域水系分布、水利基礎設施網絡及河湖水系連通情況,國家水網主骨架由主網和區域網組成。未來根據國家長遠發展戰略需要,逐步擴大主網延伸覆蓋范圍,與區域網互聯互通,形成一體化的國家水網。
(二)暢通國家水網大動脈
充分發揮長江、黃河等國家重要江河干流行洪、輸水、生態等綜合功能,加快完善南水北調工程總體布局,扎實推進后續工程高質量發展。充分發揮南水北調工程生命線作用,用足用好東、中線一期工程供水能力,提高工程供水效益。堅持科學布局,準確把握東線、中線、西線各自特點,加強頂層設計,優化戰略安排,深化方案比選,開展重大問題研究,創新體制機制,統籌推進后續工程建設。
(三)建設骨干輸排水通道
根據經濟社會發展和生態環境保護需求,合理布局建設一批重大水資源配置工程和江河防洪治理骨干工程,形成南北、東西縱橫交錯的骨干輸排水通道。統籌考慮重要區域水安全保障需求,優化水資源調配體系,推進水資源配置骨干工程建設。加快實施重要江河堤防達標提質升級和河道綜合治理,相機新(擴)建重要分洪通道,完善流域防洪工程體系,提升江河行洪排洪能力。
四、完善水資源配置和供水保障體系
針對我國夏汛冬枯、北缺南豐的水資源分布特點,聚焦國家發展戰略和現代化建設目標,堅持節水優先、量水而行、開源節流并重,采取“控需、增供”相結合的舉措,在深度節水控水前提下,科學規劃建設水資源配置工程和水源工程,依托縱橫交織的天然水系和人工水道,完善水資源配置格局,實現水資源互濟聯調,推進科學配水、合理用水、優水優用、分質供水,全面增強水資源總體調配能力,提高缺水地區供水保障程度和抗風險能力。
(一)實施重大引調水工程建設
堅持先節水后調水、先治污后通水、先環保后用水,聚焦流域區域發展全局,兼顧生態、航運、發電等用水保障,推進南水北調后續工程高質量發展,實施一批重大引調水工程,加強互聯互通,加快形成戰略性輸水通道,優化水資源宏觀配置格局,增強流域間、區域間水資源調配能力和城鄉供水保障能力,促進我國人口經濟布局和國土空間利用格局優化調整。
(二)完善區域水資源配置體系
加強國家重大水資源配置工程與區域重要水資源配置工程的互聯互通,開展水源工程間、不同水資源配置工程間水系連通,提升區域水資源調配保障能力。完善城市供水網絡布局,加強飲用水水源地長效管護,改善供水水質,加快城市應急備用水源工程建設,形成多水源、高保障的供水格局。優化農村供水工程布局,強化水資源保護和水質保障,提升農村供水標準和保障水平。統籌用好當地水、外調水,強化地表水、地下水聯調聯供,加強再生水、淡化海水、集蓄雨水、礦井水、苦咸水等非常規水源利用,提高水資源循環和安全利用水平。在易旱地區,加強抗旱引調提水工程和水庫連通工程建設,提高水源調配和抗旱供水保障能力,保障干旱期城鄉用水需求。
以糧食生產功能區、重要農產品生產保護區、特色農產品優勢區為重點,在東北松嫩平原、黃淮海平原、長江中下游地區等水土資源條件適宜地區,結合國家骨干網水源工程和輸配水工程,新建一批節水型、生態型灌區,實施大中型灌區續建配套和現代化改造,完善灌排骨干工程體系,創新并推廣高效節水新技術新機制,提高水土資源利用效率,夯實國家糧食安全基礎。
(三)推進水源調蓄工程建設
充分挖掘現有水源調蓄工程供水潛力,加快推進已列入規劃的骨干水源工程建設,提升水資源調蓄能力。加快欠發達地區、革命老區、民族地區和海島地區、國家鄉村振興重點幫扶縣中小型水源工程建設,增強城鄉供水保障能力。
五、完善流域防洪減災體系
堅持人民至上、生命至上,把保護人民生命財產安全擺在首位,遵循“兩個堅持、三個轉變”的防災減災救災理念,全面提升防洪安全保障能力。針對水旱災害防御新形勢新要求,從流域整體著眼,以大江大河大湖等重要江河湖泊為重點,開展七大流域防洪規劃修編,進一步優化流域防洪減災體系布局,做好洪澇水出路安排,綜合采取“擴排、增蓄、控險”相結合的舉措,以流域為單元構建由水庫、河道及堤防、分蓄滯洪區組成的現代化防洪工程體系,科學提升洪澇災害防御工程標準,統籌防洪工程和非工程措施,進一步增強洪澇災害防御能力,最大程度減少災害損失,確保重要城市、重要經濟區、重要基礎設施防洪安全。
(一)提高河道泄洪能力
以河道堤防達標提標建設和河道整治為重點,加快長江、黃河、淮河、海河、珠江、松花江、遼河及洞庭湖、鄱陽湖、太湖等大江大河大湖治理,保持河道暢通和河勢穩定,全面提高河道泄洪能力。對涉及國家重大戰略、重要經濟區、重要城市群、重要防洪城市的重點河段,按照流域防洪規劃和規程規范等要求,復核防洪能力,修訂防洪標準,適時開展提標建設。加快實施中小河流治理,優先實施沿河有縣級及以上城市、重要城鎮和人口較為集中的河段治理。對北方地區河流,重點加強河道系統整治,減輕河道淤積萎縮,恢復河道行洪能力。對南方地區河流,重點維護河勢穩定和行蓄洪空間,協調干支流關系,統籌防洪與排澇,減輕干流防洪壓力。新(擴)建一批骨干排洪通道,解決平原河網地區外排通道不足、洪水出路不暢等問題。加強河口治理,規范入海流路,保持河口穩定暢通。
(二)增強洪水調蓄能力
加快實施一批流域控制性水庫工程建設,提高江河洪水調蓄能力,努力爭取流域洪水防控的主動權。長江流域重點推進上游渠江、沱江,中游清江水系,下游水陽江、青弋江等支流控制性樞紐建設;黃河流域重點加快東莊等控制性工程建設,有序推進古賢等工程;淮河流域重點開展上游潢河、汝河等支流,沂沭河及山東半島重要行洪河道洪水調控工程建設;珠江流域加快西江、柳江等防洪控制性樞紐建設;東南諸河推進錢塘江、賽江等控制性樞紐建設。加快實施病險水庫除險加固,健全常態化管護機制。加強科學調度,提高洪水資源化利用水平,發揮調蓄工程綜合效益。
(三)確保分蓄洪區分蓄洪功能
根據流域洪水出路安排和防洪保護要求,優化調整蓄滯洪區布局,加快推進長江、黃河、淮河、海河等流域重要蓄滯洪區建設,確保正常分蓄洪功能。加強蓄滯洪區土地利用、產業引導、人口規模管控。有條件的地方科學有序實行退田(圩)還湖。禁止非法侵占河湖水域,保護行蓄洪空間。以恢復蓄洪空間、行洪通道、生態空間為目標,因地制宜采取“雙退”或“單退”方式,開展洲灘民垸分類整治,恢復行洪滯洪功能。優化黃河下游灘區治理方案,引導區內人口有序外遷。
(四)提升洪水風險防控能力
充分考慮氣候變化引發的極端天氣影響和防洪形勢變化,科學提高防洪工程標準,增強全社會安全風險意識,有效應對超標洪水威脅。提升流域防洪智能化水平,強化預報、預警、預演、預案四項措施。加強水庫群等水工程聯合調度,發揮防洪工程體系整體優勢,全面增強流域防洪安全保障能力。針對病險水庫水閘、中小河流暴雨洪水、山洪災害等突出風險點,及時有效消除風險隱患,提高應對洪澇災害能力。
六、完善河湖生態系統保護治理體系
牢固樹立生態文明理念,以提升生態系統質量和穩定性為核心,堅持系統治理、綜合治理、源頭治理,統籌流域上中下游,兼顧地表地下,因地制宜、綜合施策,大力推進河湖生態保護修復,加強地下水超采綜合治理,加強水源涵養與水土保持生態建設,加快復蘇河湖生態環境,讓河流恢復生命、流域重現生機,實現河湖功能永續利用。
(一)加強河湖生態保護治理
按照重塑和保持河流健康生命形態的要求,分區分類確定河湖生態流量目標,加強節水和水資源優化配置,退減擠占的河湖生態用水,開展重點河湖、濕地生態補水,保障河湖生態流量,維護生物多樣性。強化河湖長制,深入推進河湖“清四亂”(清理亂占、亂采、亂堆、亂建)常態化規范化,持續整治侵占破壞河湖的問題。加強河湖監管巡查,鞏固城市黑臭水體治理成效。開展入河(湖)排污口排查整治,加強河道河湖清淤整治清障、生態整治修復、水系連通,改善河湖水循環和水動力條件,恢復水清岸綠的水生態環境。加快劃定河湖管理范圍及岸線保護范圍,加強岸線功能分區管控,實施河湖空間帶修復,打造生態宜居、親水便捷的沿江沿河沿湖綠色生態走廊。推進大江大河河口生態修復與綜合治理。加強重大引調水工程水源區及輸水干渠、集中式飲用水水源地保護。
(二)加快地下水超采綜合治理
深入推進華北等重點區域地下水超采綜合治理,在確定地下水取用水量和水位控制指標基礎上,采取強化節水、禁采限采、水源置換等綜合措施壓減地下水超采量,嚴控地下水開發強度。加強地下水資源保護,按照禁止開采區和限制開采區要求,實行分區管護。多渠道增加水源補給,在有條件的地區,通過利用當地水、外調水和再生水,實施超采區地下水回補,逐步實現采補平衡。
(三)推進水源涵養與水土保持
加強青藏高原“中華水塔”保護,加大封育保護力度,因地制宜實施林草植被恢復等預防保護措施,提高林草植被綜合覆蓋度,提升生態系統自我修復能力和穩定性。以長江上中游、黃河上中游、東北黑土區、西南巖溶石漠化區、三峽和丹江口庫區等為重點,因地制宜推進坡耕地、淤地壩、侵蝕溝、崩崗治理等工程,采取工程措施和生物措施相結合的方式,綜合防治水土流失,提升治理效益。以流域為單元,以山青、水凈、村美、民富為目標,統籌配置溝道治理、生物過濾帶、水源涵養、封育保護、生態修復等措施,打造生態清潔小流域。
七、推動國家水網高質量發展
統籌規劃國家骨干網和省市縣水網建設,堅持高標準、高水平,推動水網安全發展、綠色發展、智慧發展、融合發展,健全管理體制機制,全面提升水安全保障能力和水平。
(一)推進安全發展
提升水安全保障標準。高標準建設國家水網工程,對已建工程進行升級改造,提高水網整體安全性。針對氣候變化影響和防洪安全保障需求,復核流域區域防洪能力,分析洪澇災害風險,優化防洪區劃,對沿河城鎮級別、人口規模等保護對象重要性提升或新增防洪任務的河段,合理提高防洪安全保障標準和防洪工程標準。以提高城鄉供水保證率為核心,有效應對特大干旱、水污染等供水風險,提升城鄉供水安全標準和保障水平。加快制定修訂水網工程技術標準,健全與水安全保障目標要求相適應的技術標準體系。在推進工程建設時同步配套完善監測計量設施。
加強水安全風險防控。以水資源、防洪、水生態等風險防控為重點,健全國家水網工程安全防護制度,加強安全風險識別,建立風險查找、研判、預警、防范、處置、責任等全鏈條管控機制,確保水網工程運行安全。加強水網統一調度和水工程聯合調度,發揮水網運行整體效能,增強系統安全韌性和抗風險能力。制定水網建設和運行管理安全風險應急預案,防范化解突發水安全事件,及時消除風險隱患。
(二)推動綠色發展
強化水資源承載能力剛性約束。國家水網建設要充分考慮流域區域水資源承載能力,堅持以水定城、以水定地、以水定人、以水定產,加強水資源節約集約安全利用,合理控制水資源開發利用強度,建設節水高效水網工程。對水資源超載區水網建設,要加強需求側管理,大力推動各領域節水,優化產業布局和結構調整,合理規劃建設引調水工程,增加水源補給,退減擠占的河道生態水量,壓減地下水超采,緩解水資源供需矛盾。對水資源尚有開發潛力地區水網建設,要充分考慮河流水系、水資源條件、生態環境等因素,協調上下游、左右岸、干支流、調入區與調出區,統籌相關區域用水需求,合理確定可調出水量,為構建水網提供水源支撐。
建設生態水網工程。把生態文明理念貫穿國家水網規劃、設計、建設、運行、管理全過程,優化水網工程布局和建設方案,嚴格執行規劃和建設項目環境影響評價制度,落實國土空間規劃管控要求,水網工程建設應盡量避讓耕地和永久基本農田、生態保護紅線,避免壓覆重要礦床。河道治理、堤防加固、引調水、調蓄水源等水網工程建設,注重生態保護和節約集約用地,采取生態友好型建設方案、建筑材料、施工工藝,因地制宜對已建水網工程實施生態化改造,深入開展小水電清理整改及綠色轉型升級,建設綠色水利基礎設施網絡。加強水網生態調度,保障河湖生態流量,維護河湖生態系統完整性和生物多樣性。推動健全流域區域橫向生態保護補償機制。在工程建設中注重保護、傳承、弘揚優秀水文化。
(三)加快智慧發展
加強水網數字化建設。深化國家水網工程和新型基礎設施建設融合,推動水網工程數字化智能化建設。以自然地理、干支流水系、水利工程、經濟社會信息為主要內容,建設數字孿生水網,加快構建映射物理水流過程及其響應過程的數字化場景,提升水網工程數字化水平,實現物理水網與數字水網間動態實時信息交互和深度融合。推進水網工程與相關行業數字化平臺銜接,實現信息共享。
提升水網調度管理智能化水平。加快推進國家水網調度中心、大數據中心及流域分中心建設,構建國家水網調度指揮體系。通過智慧化模擬,支撐水網全要素預報、預警、預演、預案的模擬分析,提供智慧化決策支持,提高水網防洪、供水、生態等綜合調度管理水平。
完善水網監測體系。充分利用已有監測站網,加快重要江河干流及主要支流、中小河流監測站網優化與建設,加強水文水資源、取排水、河湖空間、水生態環境、水土保持、水工程安全等監測,全面提升水網監測感知能力。推動新一代通信技術、高分遙感衛星、人工智能等新技術新手段應用,提高監測設備自動化、智能化水平,打造全覆蓋、高精度、多維度、保安全的水網監測體系。
(四)統籌融合發展
加強國家骨干網和省級水網互聯互通。統籌國家、區域水安全保障需求,加強國家骨干網和省級水網的銜接和互聯互通,做好省級水網規劃建設,發揮水網工程整體效益。北方缺水地區依托跨流域調水骨干工程,建設完善省級水網,提高水資源調配能力和供水保障程度,逐步降低水資源開發利用程度,加強洪水資源化利用。南方豐水地區通過水網工程,提高區域防洪排澇能力,統籌調配水資源,增強河湖水動力。
有序推進省市縣水網協同融合。依托國家骨干網和省級水網,優化市縣河湖水系布局,推進水利基礎設施建設,打通防洪排澇和水資源調配“最后一公里”,提升城鄉水利基本公共服務水平。因地制宜開展城市水系連通,留足城市河湖生態空間和防洪排澇空間,推進再生水利用,提高水資源利用效率。有條件的農村地區可以采取城鎮供水管網延伸或者建設跨村、跨鄉鎮聯片集中供水工程等方式,發展規模集中供水。完善灌排體系,開展水系連通及水美鄉村建設,提高農村水安全保障能力。
加強水網與相關產業協同發展。推進國家水網與現代農業融合發展,在糧食主產區及水土資源條件適宜地區,新建一批現代化大型灌區,提升糧食生產保障能力;推進大中型灌區續建配套和改造,提高灌區輸配水效率。推進水網與電力行業融合發展,加強國家水網與水電基地協同融合。推進水網與能源產業布局融合發展,在強化節水基礎上,根據水資源承載條件,優化產業布局,合理規劃水網建設,保障重要能源基地合理用水需求。推進水網與航運融合發展,加強水網與水運通道統籌,結合流域綜合規劃,科學論證和有序推進內河航運發展。鞏固長江黃金水道、珠江、大運河黃河以南段等航運主通道,加強江漢運河、江淮運河等工程規劃建設,推進平陸運河建設。
(五)完善體制機制
創新水網建設管理體制。積極探索投建運營一體化建設管理模式。對國家骨干網建設,由中央或省級組建項目法人,負責建設運營管理。對省市縣水網建設,依托具有一定規模和專業優勢的水管單位、供水公司、投融資平臺等,組建水網建設運營實體。支持社會資本采取股權合作、特許經營、政府和社會資本合作等方式,參與符合條件的水網項目建設運營。
健全水網良性運行機制。完善國家水網調度運行機制,提高水網運行效率和效益。研究建立水網運行調度管理等制度體系,提高制度化管理水平。推進水權水市場改革,規范明晰用水權,完善用水權市場化交易制度。加快水網供水價格改革,創新完善公益性與經營性供水相結合的價格形成機制,建立健全有利于促進水資源節約和水利工程良性運行、與水利投融資體制機制改革相適應的水價形成機制。深化農業水價綜合改革,健全節水激勵機制。健全水網工程運行管護常態化機制,積極推進管養分離,促進管理專業化、標準化。深化工程管理體制改革,探索集中管理模式,促進工程良性運行。
八、保障措施
(一)加強黨的領導
堅持和加強黨的全面領導,增強“四個意識”、堅定“四個自信”、做到“兩個維護”,充分發揮黨總攬全局、協調各方的領導核心作用,確保國家水網建設正確政治方向。實行中央統籌、省負總責、市縣抓落實的工作機制,全面調動各級干部建設國家水網的積極性、主動性、創造性,確保如期完成本規劃綱要確定的目標任務。
(二)加強組織實施
加強國家水網總體設計和組織保障,完善國家水網建設規劃體系,建立健全規劃綱要實施協調推進機制,強化部門協同和上下聯動,通盤考慮、分區施策,結合經濟社會發展和項目前期工作進展等,科學有序推動各級水網工程統籌規劃、協同建設。創新省級水網建設推進機制,開展省級水網先導區建設。深化水網工程前期論證,科學合理確定工程建設規模、布局和方案,力爭實現水網綜合效益最大化。有關部門和地方要將國家水網重大工程納入國民經濟和社會發展五年規劃及相關專項規劃滾動實施。“十四五”時期,重點實施一批規劃依據充分、前期工作基礎較好、地方建設積極性高的國家水網重大工程。
(三)加強政策保障
各有關部門要細化完善立項審批、資金投入、用地用海、生態環境等配套政策,積極支持國家水網工程規劃建設。加強水網與國土空間規劃銜接協調,將國家水網建設項目統籌納入國土空間規劃“一張圖”。多渠道籌措建設資金,充分發揮政府投資撬動作用,中央投資對國家水網工程建設予以支持。按照市場化法治化原則,深化水利投融資體制機制改革,落實水價標準和收費制度,建立合理回報機制,擴大股權和債權融資規模。對有發電、供水等經營收益的水庫和引調水工程,探索和規范推行項目法人招標、政府和社會資本合作等模式,積極引導社會資本依法合規參與工程建設運營。推動符合條件的項目開展基礎設施領域不動產投資信托基金試點,盤活存量資產。
(四)加強科技支撐
積極開展國家水網建設重大問題研究和關鍵技術攻關,運用系統論、網絡技術等理論方法,提高水網統籌規劃、系統設計、建設施工、聯合調度等基礎研究和技術研發水平。加強國家水網科研能力建設,依托有實力的科研機構,建立國家水網科研基地。吸納借鑒國內外先進技術,推廣使用實用技術。加快水網建設相關領域科技人才培養和實踐鍛煉,培育領軍人物和專業化科研技術創新團隊,為國家水網建設提供人才支撐。
